
FERNANDO PORTUGAL
Diretor Presidente
Nascido em janeiro de 1969 em São Luís – MA, o Diretor Presidente tem origem em uma família conservadora e foi criado com sólidos valores éticos, morais e humanos. Após concluir o Ensino Médio, optou por se tornar empreendedor, e depois de um período como empresário, seu interesse pela radiologia foi despertado durante um evento de classe. Esse interesse o levou a se matricular no curso de Radiologia, graduando-se como Técnico em Radiologia em 2003. Iniciou sua carreira no Hospital São Domingos e, desde então, acumulou experiência como docente em instituições como a Escola Ana Nery e o Instituto Florence de Ensino. Ao longo dos anos, desempenhou papéis relevantes, incluindo sua atuação como Inspetor Fiscal no CRTR17 e sua ocupação de cargos técnicos na Secretaria de Saúde do Município de São Luís e no HUUFMA – EBSERH. Em maio de 2023, foi convidado a integrar a nova Diretoria interventora, com o objetivo de contribuir para o crescimento e reconhecimento da profissão de Técnico em Radiologia, da qual é apaixonado e a qual pretende fortalecer através da colaboração com outros profissionais.
Com uma trajetória que começou como empresário e evoluiu para uma carreira comprometida com a radiologia, o Diretor Presidente acumulou vasta experiência ao longo dos anos. Sua paixão pela área o levou a se formar como Técnico em Radiologia e a se destacar em várias instituições, incluindo o Hospital São Domingos, a Escola Ana Nery e o Instituto Florence de Ensino. Sua dedicação também se estendeu a funções de inspeção fiscal no CRTR17, além de ocupar posições técnicas na Secretaria de Saúde de São Luís e no HUUFMA – EBSERH, onde progrediu de Técnico em Radiologia para Supervisor das Aplicações das Técnicas Radiológicas e, posteriormente, para Tec. em Hemodinâmica. Sua nomeação para a Diretoria interventora em maio de 2023 marca um novo capítulo em sua jornada profissional, refletindo seu compromisso em fortalecer a profissão que abraçou e trabalhar em conjunto com outros profissionais para promover o avanço e a valorização da categoria de Técnicos em Radiologia.

Julianne Rocha
Diretora Secretária
Nascida em 1996 na cidade de São Luís, MA, a Diretora Secretária Julianne Rocha formou-se como Técnica em Radiologia pelo Centro de Educação Profissional Nossa Senhora das Graças em São Luís no ano de 2016.
Posteriormente, em 2019, formou-se Tecnóloga em Radiologia e pós graduou-se em Ressonância Magnética e Docência do Ensino Superior.
Atua como profissional das técnicas radiológicas desde 2016. Traçou seu caminho perpassando pelas áreas de Radioterapia do Hospital do Câncer Aldenora Bello, Radiodiagnóstico na Unidade de Pronto Atendimento e, atualmente, atua em Hemodinâmica no Hospital Universitário da UFMA, e paralelamente, na Hemodinâmica do Hospital de Alta Complexidade Dr. Carlos Macieira.
Por onde passou, sempre demonstrou comprometimento, responsabilidade e honestidade – valores estes oriundos de sua educação familiar e de sua experiência em escola cristã. “Não há atalhos para nenhum destino onde valha a pena chegar”, e por acreditar nisso, aceitou o desafio de fazer parte do Conselho da 17ª Região. Pois é com perseverança e empenho que a valorização e as melhorias para a classe dos profissionais da Radiologia poderão ser alcançadas.

CARLOS CARVALHO LAVRA
Diretor Tesoureiro
Nascido na cidade de São Luís, Maranhão, Carlos Carvalho é maranhense com orgulho e atual Diretor Tesoureiro, destacando-se como um profissional comprometido com o fortalecimento da Radiologia e da saúde pública.
Formou-se como Técnico em Radiologia e, posteriormente, como Tecnólogo em Radiologia, possuindo ainda mais duas graduações na área da saúde, o que reforça sua formação ampla e multidisciplinar. Ao longo de sua trajetória acadêmica, especializou-se por meio de pós-graduações em Gestão Hospitalar, Gestão Financeira e Medicina Nuclear, além de estar atualmente cursando especialização em Ressonância Magnética e Tomografia Computadorizada. No campo científico, é mestre em Saúde Pública e, atualmente, doutorando em Saúde Coletiva, evidenciando seu compromisso contínuo com o conhecimento e a qualificação profissional.
Atua há mais de três anos como supervisor das aplicações das técnicas radiológicas em hospital público estadual, função na qual exerce liderança, responsabilidade técnica e compromisso com a qualidade dos serviços prestados à população.
Além de sua atuação assistencial, exerce atualmente a função de Presidente da Coordenação Regional de Fiscalização (COREFI) da 17ª Região, desempenhando papel fundamental no fortalecimento das ações fiscalizatórias e na valorização do exercício profissional.
Por onde passa, demonstra organização, responsabilidade e integridade valores construídos a partir de uma base familiar sólida e de sua formação disciplinada. Acredita firmemente que o caminho para a valorização profissional está na educação e no esforço contínuo. Como expressa a célebre reflexão: “A educação não muda o mundo. A educação muda as pessoas, e as pessoas transformam o mundo.”
Foi com esse propósito que assumiu o desafio de contribuir ativamente com o Conselho da 17ª Região, acreditando que, por meio da perseverança, da qualificação e do compromisso coletivo, é possível alcançar avanços significativos para a classe dos profissionais das técnicas radiológicas.
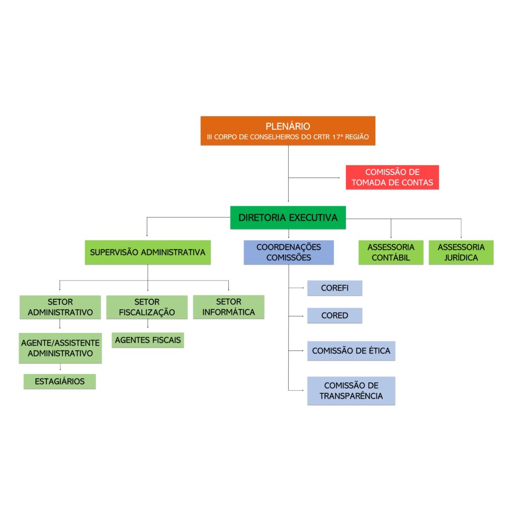
CONHEÇA A ESTRUTURA ORGANIZACIONAL DO CRTR17ª


